
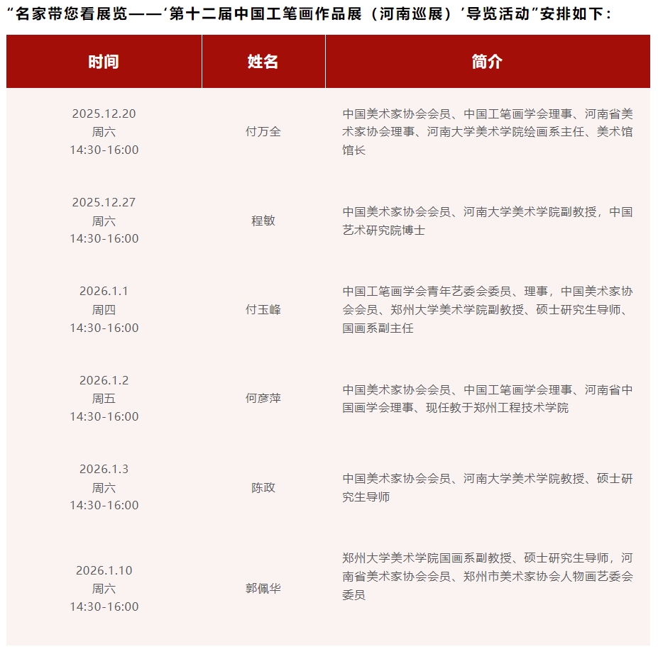
近来,由中国美术家协会、中国工笔画学会、河南省文学艺术界联合会主办,中国文联美术艺术中心、河南省美术家协会、郑州美术馆承办的“第十二届中国工笔画作品展(河南巡展)”在郑州美术馆(新馆)展出。鉴于郑州市民对展览的热情与喜爱,河南省美术家协会与郑州美术馆联合组织“名家带您看展览——‘第十二届中国工笔画作品展(河南巡展)’导览活动”,带您全方位解读“第十二届中国工笔画作品展(河南巡展)”展出作品,精彩不容错过,期待您的到来!

◆ “名家带您看展览”导览活动为固定场次免费服务,无须预约,请您按时前往相应展厅门口等候即可;
◆ “名家带您看展览”导览活动若时间有临时变动或取消,敬请理解。